fun88乐天使 | 官方网站

 
 
【推荐阅读】体育课堂巧妙解决师生冲突的四种办法

来源:乐天使fun88 时间:2023-11-10
 

          体育课堂巧妙解决师生冲突的四种办法

本文转载自 体育教师大本营

    体育作为教育的重要组成部分,自古以来就被认为是一种极具价值的教育手段。体育对于完善青少年的身体健康、心理健康和社会适应能力具有不可替代的作用。然而由于多种因素的干扰,在具体实施体育教育的体育课堂上,师生之间也经常存在各种各样的冲突,冲突的出现有时干扰了体育教学的正常进行,对体育教学目标的达成产生严重威胁。本期小编从存在的冲突现象及解决妙招两个方面出发,与大家一起交流解决师生冲突的方法。

图片


01

体育教学中师生冲突存在的常见形式

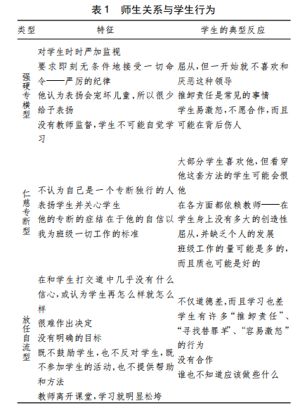
    在体育课堂教学中,师生间的冲突多属隐性冲突,其主要表现形式为师生间情绪、情感方面的对立或思想上的隔阂。一般不发生外部行为方面的直接对抗,这是因为教师对学生拥有法定性质的控制权。因此学生对教师的不满主要反映在学习态度上,表现在学生的积极性不良或消极对抗行为的出现。这种不满或消极对抗行为往往造成课堂气氛下降和课堂纪律松懈。如表1呈现的就是不同风格下的教师对应的学生反应。


图片


    一些具有鲜明的体育学科特色的问题行为,像:争抢体育器材,相互追逐、拉扯,胆怯退缩、孤僻离群、怕做动作、不敢为同学做示范、不参与同学的相互保护帮助,寻求赞许和奖励、希望问题得到教师和同学帮助保护、否则不做身体练习等。如果处理不好,很容易导致师生肢体冲。

    知晓了师生冲突的现象,我们可以更好地进行反思解决之道,积极改变自己的教学方式和语言表达习惯,制定有效、明确的管理制度,发挥学生的主动性,能更好地促进师生关系的良好发展,进而提高教学效率。小编分享一下几个妙招,希望对大家有所启发。

图片


02

四大妙招解决课堂师生冲突

A.创造和谐的师生关系

    良好的师生关系可以促进学生对体育课兴趣的产生,体育课中的师生关系反映了学生对教师情感状态的感受,随着这种态度而来的是相应的行为反应,体育教师在体育课上营造和谐、民主型的师生关系,可以使学生群体间更好地发扬团结、友爱的精神,促成团结健康和谐的班级人际关系,这种和谐关系有利于保证学生在欢乐愉快的课堂气氛中学习,促进课堂互动的顺利进行。体育教师就更应采用民主型的作风,把爱和理解带给学生,以自己积极的情感去感染学生,克服课堂上师生间相互交往的心理障碍,努力营造出一个和谐融洽的课堂心理氛围。

图片

B.依据学生的心理特点进行管理

    体育教师在教学过程当中要考虑到学生心理、思维上的特点和个别差异。有些学生性格孤僻、自尊心强,当犯错误的时候不愿意当着大家的面承认,那么体育教师就不要当众给他“下不来台”,非要纠缠不休,完全可以等下课后单独找他谈话,经说服教育后让他认识到自己哪些地方做错了,并帮助他改正错误;有些学生比较情绪化,遇到事情易冲动,管理这类学生的时候,体育教师要把握好自己的情绪,避免正面冲突,当他们犯了错误的时候,不要用简单粗暴的方式解决问题,这样容易激起他们的抵触情绪,和老师顶嘴,甚至会和老师动起手来。

C.加强体育教师的自我管理

    作为教师,要控制自己的言行,不要和学生一般见识,毕竟自己是成年人,当学生情绪激动的时候,自己不要“火上浇油”,应该耐心地引导,缓和紧张气氛在这个过程中,体育教师必须解决的一个心理问题就是,放下做老师的“架子”。中国人爱讲“面子”,老师有“师道尊严”,当学生当着全班同学的面与老师顶嘴的时候,老师会觉得很没“面子”,失去了“尊严”,为了极力挽回自己的“面子”,利用自己的强势地位对学生进行惩罚,造成冲突的升级以及师生非理性行为的出现。如果体育教师充分了解并体谅这个年龄段学生心理的不成熟,这类事件就可以避免。

图片


D.“组合拳”解决冲突

    很多时候,我们要解决的是学生的“小报告”,对于在教学过程中教师没能及时发现的情况,会让学生觉得不公平等,对于他们过后的小报告我们可以用“组合拳”的形式进行调节,首先是共情,缓和激愤情绪。表述自己的感受与想法,缓和他们的激愤情绪。接着是晓理,打破心理障碍。在前面的基础上,明确自己的立场,并抓住德育契机。最后是激励,永远保持向前。鼓励学生在过去的经历中积攒经验,为后面改进做好更充分的准备。

处理学生的问题正是进行德育教育的良好契机,教师要抓住每一个机会引导学生做一个健康向善的人。

 
打印本页】【关闭窗口
 
 
Baidu
sogou