fun88乐天使 | 官方网站

 
 
【文献阅读】2025 国自然必读:脂滴-线粒体互作前沿剖析与全流程技术攻略

来源:乐天使fun88高一生物备课组 时间:2025-06-16
 



前言

脂滴与线粒体的互作作为细胞代谢和能量稳态调控的重要机制,近年来逐渐成为细胞生物学和代谢疾病研究的热点。脂滴是细胞内储存中性脂质的主要细胞器,线粒体则在能量代谢中发挥关键作用。研究表明,脂滴与线粒体之间存在紧密的物理和功能性联系,二者在脂肪酸代谢、能量供应和氧化应激反应中协同作用。在细胞应激和代谢失调的条件下,脂滴与线粒体的相互作用能够调控细胞能量平衡,并影响细胞的生存和死亡机制。脂滴内的脂肪酸可被线粒体摄取,进行氧化生成 ATP;同时,线粒体通过调节脂滴的动态变化,控制脂肪酸的储存与动员。这种相互作用在多种代谢性疾病中具有重要意义。随着高分辨率成像技术和质谱分析的应用,脂滴-线粒体互作的分子机制逐步揭示,为探索脂质代谢异常和相关疾病提供了新的研究方向,并为精准医学的发展提供了重要依据。


下面我们将从背景介绍、研究手段、方法、结果分析等角度深入解析这一主题。

图片


一、【背景介绍】脂滴-线粒体互作是什么?

脂滴与线粒体的互作是细胞代谢调控中的关键环节,广泛存在于各类细胞和组织中,涉及脂质代谢、能量平衡和细胞生存等多个生理过程。脂滴作为细胞内储存能量的结构,在线粒体的能量代谢中发挥着重要作用。研究发现,脂滴与线粒体通过直接的物理接触和调节相互作用,调控脂肪酸的储存、动员与氧化。线粒体通过摄取脂滴中的脂肪酸进行氧化代谢生成 ATP,同时脂滴的合成与降解也受线粒体能量状态的调控。脂滴-线粒体互作在多种代谢性疾病如肥胖、糖尿病和心血管疾病中具有重要意义,且其调节机制逐渐被高通量成像、质谱分析等技术深入揭示。随着研究的深入,脂滴-线粒体互作的分子机制为代谢紊乱及衰老相关疾病的干预提供了新的靶点,为精准医学和衰老延缓治疗开辟了新的方向。

(1)原理

在特定代谢状态和细胞信号调控下,脂滴与线粒体通过物理接触和功能互作,协调脂肪酸动员与 β-氧化,调控细胞能量代谢与稳态。脂滴提供脂肪酸底物,线粒体通过脂肪酸氧化生成 ATP,同时互作区域富集特异性蛋白,如 PLINs 和 Mfn2,促进脂质流动与线粒体功能调控。脂滴-线粒体互作通过影响脂质代谢平衡、氧化应激应答及线粒体动态变化,成为肥胖、糖尿病、脂肪性肝病等代谢紊乱及衰老相关疾病发生的重要基础。

(2)机制

脂滴与线粒体互作主要通过以下机制影响细胞:

①改变脂肪酸代谢,影响能量供给:脂滴通过储存中性脂质为线粒体提供脂肪酸底物,促进 β-氧化和 ATP 生成。脂滴-线粒体互作在能量供给不足时发挥关键作用,调节脂肪酸的动员与氧化过程,确保细胞代谢稳态。

②调节氧化应激反应,影响细胞功能:脂滴与线粒体的接触区富集抗氧化酶和脂肪酸氧化酶,促进脂质过氧化物的降解,减轻氧化应激。然而,脂滴过度积累可导致脂肪酸的过度氧化,增加 ROS 生成,从而加剧细胞的氧化损伤。

③促进线粒体功能调节,影响细胞生存:脂滴与线粒体之间的互作通过调节线粒体膜的动态变化,影响线粒体的融合与分裂过程。脂滴-线粒体相互作用可以调控线粒体的能量产出与凋亡信号传递,影响细胞的生长、存活与死亡。

脂滴与线粒体互作在多个生物学过程中扮演着重要角色,包括:

①代谢性疾病的发生与发展:在肥胖和 2 型糖尿病等代谢性疾病中,脂滴与线粒体互作失衡导致脂肪酸动员异常和线粒体 β-氧化功能受损,进而引发脂质积累、胰岛素抵抗和代谢紊乱,促进疾。

②心血管疾病的发生与发展:在动脉粥样硬化等心血管疾病中,脂滴与线粒体互作异常增加氧化脂质生成,诱发内皮细胞功能障碍和炎症反应,促进动脉粥样硬化斑块形成,加速心血管疾病的发展。

③神经退行性疾病的发生与进展:在阿尔茨海默病等神经退行性疾病中,脂滴异常积聚与线粒体功能失调相互作用,导致神经元能量代谢障碍和氧化应激加剧,促进神经元损伤与疾病进展。


二、【研究手段与方法】脂滴与线粒体互作如何研究?

脂滴与线粒体互作的研究涉及多种技术手段和检测指标,以解析其复杂的生化途径和调控机制。以下是一些关键的研究方法和技术:

1. 脂滴与线粒体共定位成像(Co-localization Imaging)

利用共聚焦显微镜结合脂滴染料(例如 BODIPY)和线粒体染料(例如 MitoTracker),可实现脂滴与线粒体在细胞内空间位置的可视化和共定位分析。通过计算共定位系数评估二者互作紧密度,揭示功能性关联。

2. 高分辨率电子显微镜(Transmission Electron Microscopy, TEM)

通过 TEM 技术可以观察脂滴与线粒体的超微结构及其接触界面,揭示互作形态特征。定量分析接触面积和膜结构变化,有助于解析脂滴-线粒体互作在不同生理病理状态下的动态变化。

3. 脂滴-线粒体接触蛋白检测(Proximity Ligation Assay, PLA

利用 PLA 技术检测脂滴相关蛋白(例如 PLINs)与线粒体蛋白(例如 Mfn2)之间的近距离互作。通过荧光信号的出现与分布,定量评估蛋白水平的物理互作,反映脂滴-线粒体功能联系。

4. 脂滴大小与数量分析(Lipid Droplet Morphology Analysis)

通过 BODIPY 染色结合高内涵成像(HCS)系统定量分析脂滴大小、数量及分布。指标变化反映脂滴动态调控能力,与线粒体代谢状态密切相关。

5. 质谱分析(Mass Spectrometry)

质谱分析技术可以识别脂滴和线粒体相互作用的分子标记物,分析脂肪酸的种类及其在细胞中的分布。通过这种技术,可以精确了解脂滴中的脂质成分,包括脂肪酸成分、脂质类型、脂肪酸氧化产物的变化。

6. 线粒体呼吸功能测定(Seahorse XF Analyzer)

使用 Seahorse 代谢分析仪测量细胞的氧气消耗率(OCR)和糖酵解率(ECAR)。可量化脂滴供能后线粒体呼吸活性变化,反映互作对能量代谢的影响。

7. 活性氧水平检测(ROS Detection Assay)

利用 DHE 或 MitoSOX 等荧光探针检测细胞或线粒体内 ROS 水平。评估脂滴-线粒体互作对氧化应激状态的调控,揭示互作失衡是否加剧氧化损伤。

8. 活细胞成像技术(Live-cell Imaging)

利用 MitoTracker 和 BODIPY 等荧光探针,实时监测脂滴与线粒体的动态变化及互作过程。评估脂滴-线粒体互作在细胞内的时空分布特征,揭示互作动态失衡与脂质代谢紊乱的关联机制。


三、【结果分析】脂滴与线粒体互作的实验结果怎么看?

下面我们来举 2 个例子带大家一键理解脂滴与线粒体互作的实验结果。

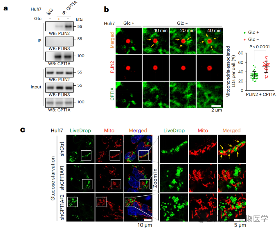
1. 以 Huh7 细胞为研究对象,予以或不予以处理葡萄糖剥夺(40 分钟),利用免疫共沉淀(Co-IP)技术,使用抗 PLIN2 和抗 CPT1A 的特异性抗体进行免疫沉淀。此外,使用 mCherry 标记 PLIN2(脂滴标志物)和 GFP 标记 CPT1A(线粒体标志物),并通过通过共聚焦显微镜观察脂滴与线粒体的共定位。为进一步探究 CPT1A 对两者互作的影响,利用 shRNA 敲低 CPT1A 表达,利用免疫荧光技术进行脂滴和线粒体的共定位分析(PMID:38773347,《Natural metabolism》,中科院 1 区,IF = 19.2)。

图片


(1)数据点解析

①葡萄糖剥夺增强 PLIN2 与 CPT1A 的结合:在 Huh7 细胞中,通过免疫共沉淀(Co-IP)实验检测发现,葡萄糖剥夺处理后,脂滴标志蛋白 PLIN2 与线粒体外膜蛋白 CPT1A 的结合显著增强,而 PLIN3 与 CPT1A 的结合未见明显变化(图 a)。

②葡萄糖剥夺促进脂滴与线粒体的共定位:利用共聚焦活细胞成像技术观察到,葡萄糖剥夺处理后,脂滴(PLIN2 标记)与线粒体(CPT1A 标记)之间的共定位比例随处理时间延长(10, 20, 40 分钟)逐渐增加,脂滴-线粒体互作显著增强(图 b)

③敲低 CPT1A 抑制脂滴-线粒体互作的形成:通过 shRNA 干扰敲低 CPT1A 表达后,葡萄糖剥夺条件下脂滴(LiveDrop 标记)与线粒体(MitoTracker 标记)的共定位明显减少,脂滴与线粒体之间的接触显著受阻(图 c)。


(2)分析结论

①葡萄糖剥夺通过促进脂滴与线粒体的结合增强脂肪酸动员能力:根据 Co-IP 实验和共聚焦成像结果显示,葡萄糖剥夺处理显著促进 PLIN2 与 CPT1A 的结合,并增强脂滴与线粒体的共定位,提示葡萄糖剥夺可能通过促进脂滴-线粒体互作,加速脂肪酸的动员与线粒体氧化利用,帮助细胞应对能量压力。

②CPT1A 在脂滴-线粒体互作中起关键介导作用:通过敲低 CPT1A 的干预实验发现,脂滴与线粒体的物理接触显著减少,表明 CPT1A 不仅在脂肪酸线粒体转运中发挥作用,还作为脂滴与线粒体互作的桥梁,调控脂质动员过程;其缺失可能削弱细胞在能量缺乏状态下的代谢适应能力。

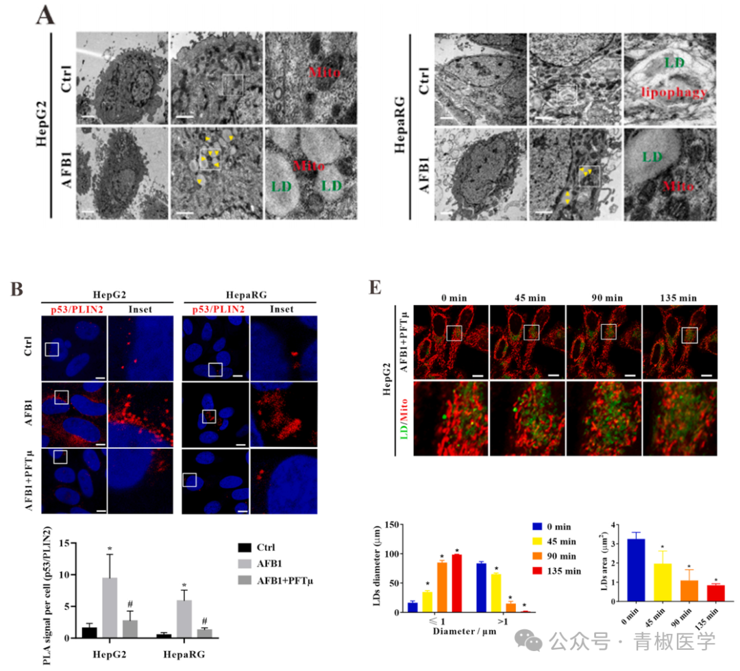
2. 使用 HepG2 细胞和分化的 HepaRG 细胞,细胞暴露于 AFB1(1.25 μM)处理 48 小时,采用透射电子显微镜进行超微结构观察,观察脂滴(LDs)与线粒体(Mito)之间的膜接触位点。此外,接着预处理 PFTμ(5 μM,12 小时),随后暴露于 AFB1(1.25 μM)处理 48 小时,进行近距离连接分析(PLA)实验检测 p53 与 PLIN2 的物理接近程度,间接评估脂滴与线粒体互作的分子基础。最后,使用 MitoTracker Red 标记线粒体,BODIPY 493/503 标记脂滴,通过共聚焦显微镜进行活细胞成像,动态观察脂滴大小、面积及脂滴-线粒体接触情况随时间的变化,定量分析脂滴动态及互作过程。(PMID:37055989,《Journal of Hazardous Materials》,中科院 1 区,IF = 12.2)。

图片


(1)数据点解析

①AFB1 暴露促进脂滴与线粒体接触增加:在 HepG2 和分化的 HepaRG 细胞中,利用 TEM 进行观察发现,经过 AFB1(1.25 μM,48 小时)处理后,脂滴与线粒体之间的膜接触位点数量明显增加(图 A)。

②p53 与 PLIN2 互作增强脂滴-线粒体联系:在 HepG2 和分化的 HepaRG 细胞中,采用近距离连接分析(PLA)检测,结果显示 AFB1 暴露后 p53 与 PLIN2 的 PLA 荧光信号显著增强,表明 p53 与 PLIN2 之间的互作增加(图 B)。

③AFB1 增强脂滴-线粒体动态接触及脂滴增长:在 HepG2 和分化的 HepaRG 细胞中,利用活细胞成像技术实时监测发现,AFB1 处理后脂滴尺寸(直径 >1 μm)和面积随时间显著增大,且脂滴与线粒体的接触频率明显升高(图 E)。


(2)分析结论

①脂滴-线粒体互作在 AFB1 诱导的脂质积累中发挥重要作用:TEM 结果显示,AFB1 暴露显著增加脂滴与线粒体的接触位点数量,提示脂滴与线粒体的紧密互作可能促进脂肪酸动员与转运,加速脂滴扩张和脂质积累,成为细胞脂毒性进程的重要驱动因素。

②p53-PLIN2 互作介导脂滴与线粒体的功能连接:通过 PLA 结果表明 AFB1 处理增强了 p53 与 PLIN2 的互作,提示 p53 作为连接蛋白促进脂滴表面的 PLIN2 与线粒体结合,揭示了脂滴-线粒体互作的分子基础,为理解脂质代谢紊乱提供了新的机制依据。

③脂滴动态积聚依赖于脂滴-线粒体互作增强:活细胞成像分析表明,AFB1 处理促进脂滴动态积聚并增强与线粒体的接触,揭示脂滴-线粒体互作在脂滴生长和脂质积累中的重要作用,进一步证实脂滴-线粒体互作异常是 AFB1 诱导肝细胞脂毒性的重要机制。


四、【国自然中标统计】脂滴与线粒体互作热度如何?

2024 年医学科学部「脂滴与线粒体互作」中标项目 6 个,已逐渐成为一个新型的研究方向。

图片


小结

总而言之,脂滴与线粒体互作作为细胞代谢调控的重要机制,近年来在代谢疾病与细胞生物学领域受到广泛关注。2024 年国自然的立项反映出该领域研究的持续升温。随着共聚焦成像、透射电镜、质谱组学及单细胞测序等技术的发展,脂滴-线粒体互作的结构与功能机制正被深入解析。未来,相关研究有望揭示脂质代谢异常与线粒体功能失调的关键环节,为非酒精性脂肪性肝病、糖尿病及心血管疾病提供新靶点。结合空间组学与人工智能算法,将助力精准识别调控因子,推动代谢疾病的精准干预与个体化治疗。


 
打印本页】【关闭窗口
 
 
Baidu
sogou